“民以食为天,食以安为先。”面对现代工业社会不断爆发的食品安全问题,各国设计诸多食品安全制度来减少食品安全伤害,其中重要一项便是食品召回制度。
召回制度最早源于1966年美国对汽车缺陷产品的召回规定,具体到食品领域,食品召回是指食品生产者按照规定程序,对由其生产原因造成的某一批次或类别的不安全食品,通过换货、退货、补充或修正消费说明等方式,及时消除或减少食品安全危害的活动(参见2015年《食品召回管理办法》)。
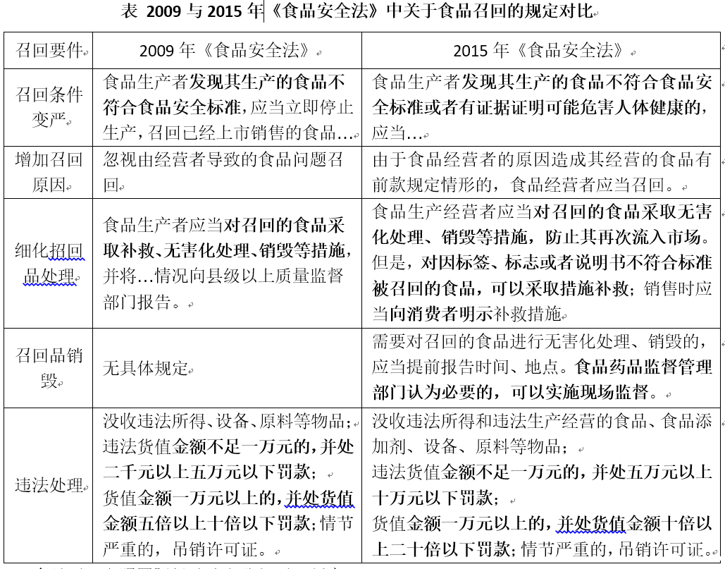
我国对于食品召回最早的法律规定是2007年国家质检总局颁布的《食品召回管理规定》。2008年三聚氰胺事件后,不安全食品召回得到了立法界的高度重视,2009年颁布的《食品安全法》中专门规定国家建立食品召回制度。2015年国家食品药品监督管理总局颁布了《食品召回管理办法》(总局令第12号)对我国食品召回制度进行了具体细化。2015年新修订的《食品安全法》也进一步对食品召回制度作出了更严格的要求。纵观我国食品召回制度的发展,我们可以得出以下规律性认识:
一、食品召回制度日趋严格
笔者对2009年和2015年新旧版本的《食品安全法》进行对比,最新的《食品安全法》不论是召回的条件还是召回品的处理、违法责任都更加严格。

二、食品召回参照国际经验建立分级召回制度
根据食品安全风险的程度分级召回是国际通行办法,我国《食品召回管理办法》中将不安全食品召回分为三级。其中一级为已经或者可能导致严重健康损害甚至死亡的,二级为已经或者可能导致一般健康损害,三级为标签、标识存在虚假标注的食品。分级召回管理可以根据不同的风险程度采取不同的处理方式,同时分级管理制度可以通过对召回风险的分类使消费者可以理性对待召回信息,避免造成不必要的恐慌。
三、食品召回制度更加注重食品生产经营者的自我规制
我国食品召回制度也像国外的召回制度设计了自主召回和责令召回,重视食品生产经营者的自我规制。如《食品召回管理办法》第3条规定了食品生产经营者应当依法承担食品安全第一责任人的义务 ,第12条规定食品生产者通过自检自查、公众投诉举报、经营者和监督管理部门告知等方式知悉其生产经营的食品属于不安全食品的,应当主动召回。
不安全食品召回中建立主动召回制度有利于发挥食品生产企业的积极性,主动召回不安全食品的企业是负责任的表现,通过积极的主动召回不安全食品将有效的控制不安全食品所造成的不良后果,也有利于挽回食品生产经营者的声誉。同时,由于我国食品市场巨大、分散经营,建立食品生产者主动召回制度,食品药品监督管理部门负责统筹和监督,有利于减轻食品药品监督部门的执法压力,缩减行政成本。
经过近几年的发展,不安全食品召回作为一种有效减轻不安全食品对消费者伤害,控制食品安全风险的重要制度安排已在我国建立起来,并逐步得到了完善。我们可以预见,随着立法和实践的不断发展,不安全食品召回制度将在我国食品安全治理领域发挥越来越大的作用。